Product Overview:
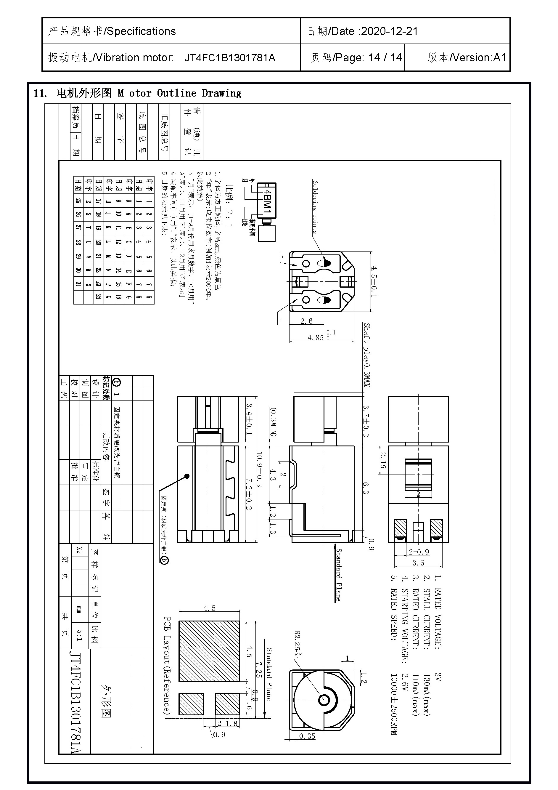
Size:11.5×4.5×4.85 | Rated voltage:3V | Rated current:≤110MA | Rated speed:10000±2500 | Starting voltage:≤2.6V
Downloads
Product Description













